金牌影院
导航
金牌影院概况
治理架构
系科设置
金牌影院简介
学院历史
学院标志
联络方式
院长寄语
教师队伍
全体教师
国际政治系
政治学系
公共行政系
外交学系
兼职教授
行政人员
退休教师
教学培养
本科生教育
研究生教育
MPA教育
国内培训
国际培训
MIA教育
科学研究
学科建设
科研项目
研究成果
集刊期刊
系列丛书
智库报告
科研简报
研究中心
博士后培养
国际交流
英文授课项目
中文授课项目
合作交流
YICGG项目
YICMG项目
网上办事
论文系统
工作量系统
博士申请系统
办事流程及规...
学院生活
党团建设
讲座论坛
学生活动
院友活动
工会活动
加入我们
EN
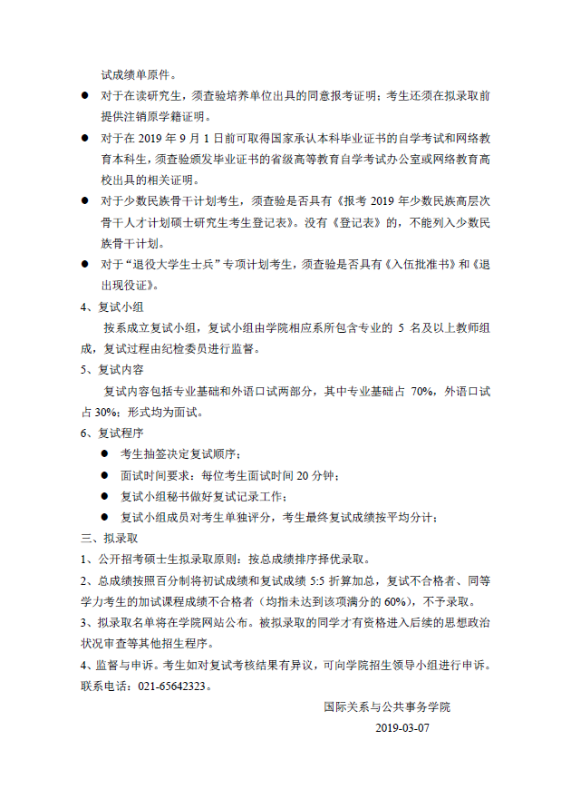
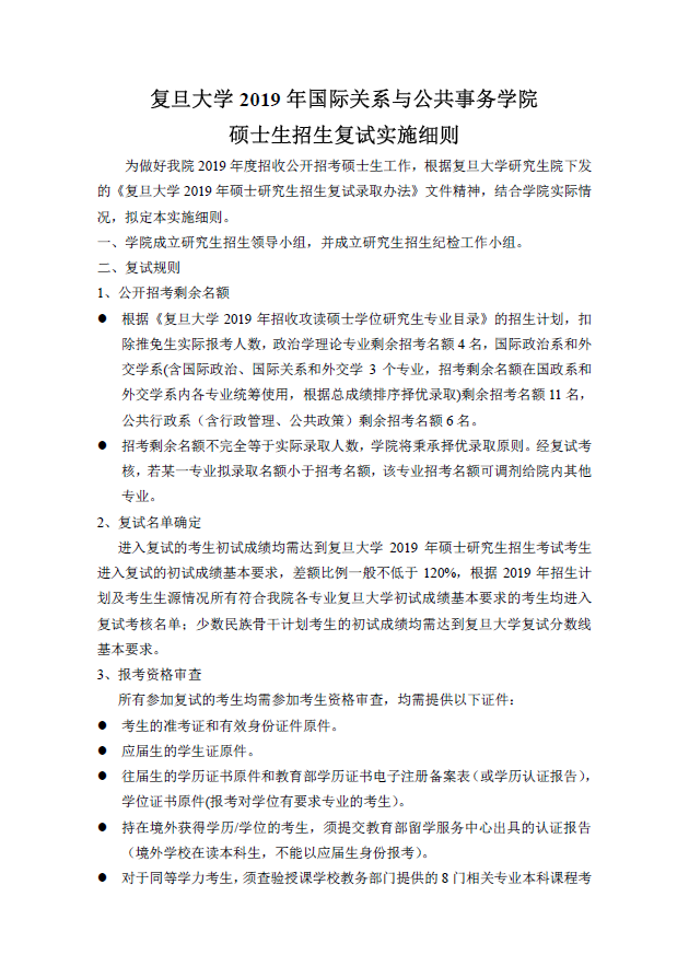
金牌影院 2019年金牌影院 硕士生招生复试实施细则
发布者:系统管理员
发布时间:2019-03-12
浏览次数:
1